현대 기능성 스킨케어 분야에서 니코틴아마이드(나이아신아마이드, CAS 번호: 98-92-0)만큼 과학적으로 인정받은 성분은 드뭅니다. 탁월한 안정성, 안전성, 그리고 다기능적인 생물학적 활성으로 잘 알려진 니코틴아마이드1는 현재 웰에이징 화장품에 널리 사용되고 있습니다. 2022년, 연구진은 인체 각질세포, 표피 멜라닌세포, 섬유아세포를 대상으로 폴리데옥시리보핵산(PDNA), 비타민 C, 니코틴아마이드3를 병용한 PvN 연구를 진행했습니다. 그 결과, 니코틴아마이드가 피부에 색소침착을 감소시키고 피부 탄력을 눈에 띄게 개선하는 효과가 있음을 확인했습니다. 이러한 결과는 니코틴아마이드가 색소침착, 염증, 피부 장벽 복구, 콜라겐 합성, 세포 수명 연장 등 복합적인 웰에이징 신호 전달 경로에 관여한다는 사실과 밀접한 관련이 있습니다.
고품질 스킨케어 원료 제조 공장인 비아브라이프는 화장품에 함유된 니코틴아미드의 피부 노화 방지 효과에 대한 과학적 근거를 공유하고, 최신 작용 기전에 기반한 명확하고 체계적인 연구 결과를 바탕으로 한 설명을 제공할 예정입니다.

과학적으로 입증된 피부 노화 방지 효과를 위한 니코틴아미드의 효능
니코틴아미드가 피부에 유익한 이유는 필수적인 생화학 반응, 특히 NAD⁺ 대사에 관여하기 때문입니다. NAD⁺의 전구체인 니코틴아미드는 세포 에너지 생성, DNA 복구 및 항산화 방어 기능을 지원하는데, 이러한 기능은 나이가 들면서 자연적으로 저하됩니다. NAD⁺ 수치가 떨어지면 세포는 미토콘드리아 기능 장애, 산화 스트레스 증가 및 재생 속도 저하를 겪게 됩니다. 국소적으로 니코틴아미드를 도포하면 이러한 기능을 회복시켜 눈에 띄는 노화 방지 효과를 얻을 수 있습니다.
2022년 PvN 연구에서 니코틴아미드는 멜라닌 생성을 감소시키고, 색소 전이를 조절하며, 세포외 기질 구성 요소를 강화하는 데 뚜렷한 효과를 보여 변색을 치료하고 탄력을 회복하는 데 효과적임을 입증했습니다.
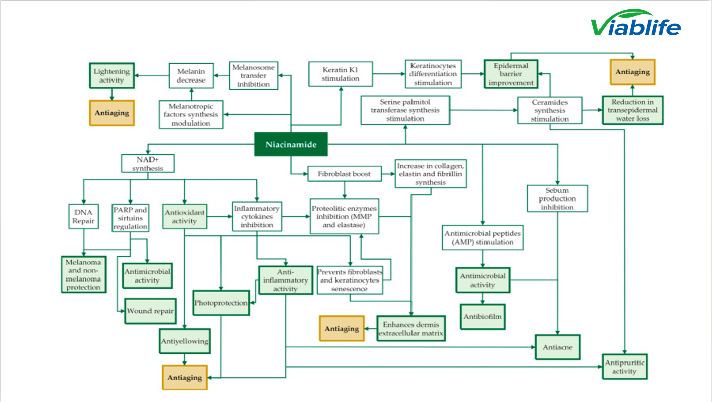
니코틴아미드의 다기능적 효과를 보여주는 노화 방지 신호 전달 경로
세포 수명 연장을 지원하는 NAD⁺ 합성 경로, 건강한 노화의 핵심 메커니즘 중 하나는 니코틴아미드가 NAD⁺ 수치를 높이는 능력입니다. 이러한 활성화는 다음을 향상시킵니다.
• DNA 복구 반응.
• 산화 스트레스에 대한 세포 저항성.
• 미토콘드리아 활동.
이러한 기능들은 내적 및 외적 노화를 늦추는 데 도움을 주어 피부가 시간이 지남에 따라 더욱 건강한 구조와 기능을 유지할 수 있도록 합니다.
균일한 피부톤을 위한 색소 조절 경로, 연구에 따르면 니코틴아미드는 멜라닌 세포에서 각질 세포로의 멜라노솜 전달을 감소시킵니다. 색소 세포를 파괴하는 대신, 색소 분포의 균형을 안전하게 유지합니다. 이러한 메커니즘은 다음과 같은 결과를 가져옵니다.
• 기미가 줄어들었습니다.
• 더욱 균일한 피부톤.
• 자외선으로 인한 색소침착이 최소화됩니다.
이러한 효과는 멜라닌 비율의 뚜렷한 감소를 보여주는 PvN 연구 결과와 일치합니다.
항염증 및 항산화 경로, 염증은 콜라겐을 분해하고 장벽을 손상시켜 노화를 가속화합니다. 니코틴아미드는 염증성 사이토카인을 억제하고 항산화 효소 시스템을 지원하여 다음과 같은 효과를 나타냅니다.
• 홍반 감소.
• 피부 장벽 내성 향상.
• 환경적 스트레스 요인으로부터 보호.
이러한 효과는 연구의 홍반 데이터에 반영되었으며, 홍반이 눈에 띄게 감소한 것으로 나타났습니다.
세포외 기질 및 섬유아세포 활성화 경로, 진피 내에서 니코틴아미드는 섬유아세포 활성을 증가시켜 다음과 같은 효과를 나타냅니다.
• 콜라겐 합성 증가.
• 엘라스틴 및 피브릴린 생성량 증가.
• 피부 밀도 개선.
2022년 연구 결과는 피부 탄력의 뚜렷한 개선을 보여주었으며, 이는 니코틴아미드가 세포외 기질의 완전성을 강화하는 데 중요한 역할을 한다는 것을 확인시켜 주었습니다.
니코틴아마이드(Nicotinamide)는 피지 분비 경로에 영향을 미쳐 균형 잡힌 유분 생성을 유지하는 동시에 항균 펩타이드 활동을 지원합니다. 이는 더욱 깨끗하고 건강한 피부를 가꾸는 데 도움을 주고 염증으로 인한 노화를 예방합니다.


니코틴아미드와 웰에이징 메커니즘의 화장품 분야에서의 상호 작용
장벽 복구 및 보습
니코틴아마이드(Nicotinamide)는 세라마이드 합성을 촉진하고 천연 보습 인자를 지원함으로써 수분 손실을 방지하고 환경 스트레스로부터 피부를 보호하는 데 필수적인 보호 장벽을 강화합니다.
자외선으로 인한 손상으로부터 보호
니코틴아미드는 DNA 복구를 지원하고 세포 신호 전달 경로를 조절함으로써 주름, 색소 침착 및 조기 노화를 유발하는 광손상을 줄여줍니다.
피부 구조 유지
니코틴아마이드(Nicotinamide)는 기질 금속단백분해효소(MMP)의 활성을 억제하여 구조 단백질의 분해를 방지하고, 콜라겐 분해를 줄여 피부를 더욱 매끄럽고 탄력 있게 가꾸는 데 도움을 줍니다.
결론
니코틴아마이드의 피부 효능은 광범위한 기전 연구 및 임상 데이터를 통해 입증되었습니다. 색소 침착 조절, 피부 장벽 복구, 섬유아세포 자극, 염증 감소, NAD⁺ 활성화 등의 효과를 통해 니코틴아마이드는 건강한 노화를 위한 화장품에서 가장 가치 있는 성분 중 하나로 손꼽힙니다.
2022년 PvN 연구는 니코틴아미드의 다기능적 역할을 재확인하며, 색소 침착 감소와 탄력 개선에 상당한 효과를 보여주었습니다. 화장품 과학이 계속 발전함에 따라, 니코틴아미드는 노화 지연, 눈에 보이는 손상 복구, 그리고 장기적인 피부 건강 유지를 위한 스킨케어의 핵심 성분으로 자리매김할 것입니다.
데이터 출처:
나이아신아미드의 다양한 기능에 대한 기전적 고찰: 기능성 스킨케어 제품에서의 치료적 의미 및 코스메슈티컬 응용
폴리데옥시리보뉴클레오티드, 비타민 C, 니아신아미드의 국소 도포형 혼합물이 핵 기능 조절을 통해 피부 색소 침착을 완화하고 피부 탄력을 증가시켰다.
중국어
미국
스페인
러시아인
프랑스
독일
이탈리아 사람
일본
아라비아 말
포르투갈 인
한국인
태국어
그리스 어
인도




Leave a Message